Profil Dinas Kesehatan

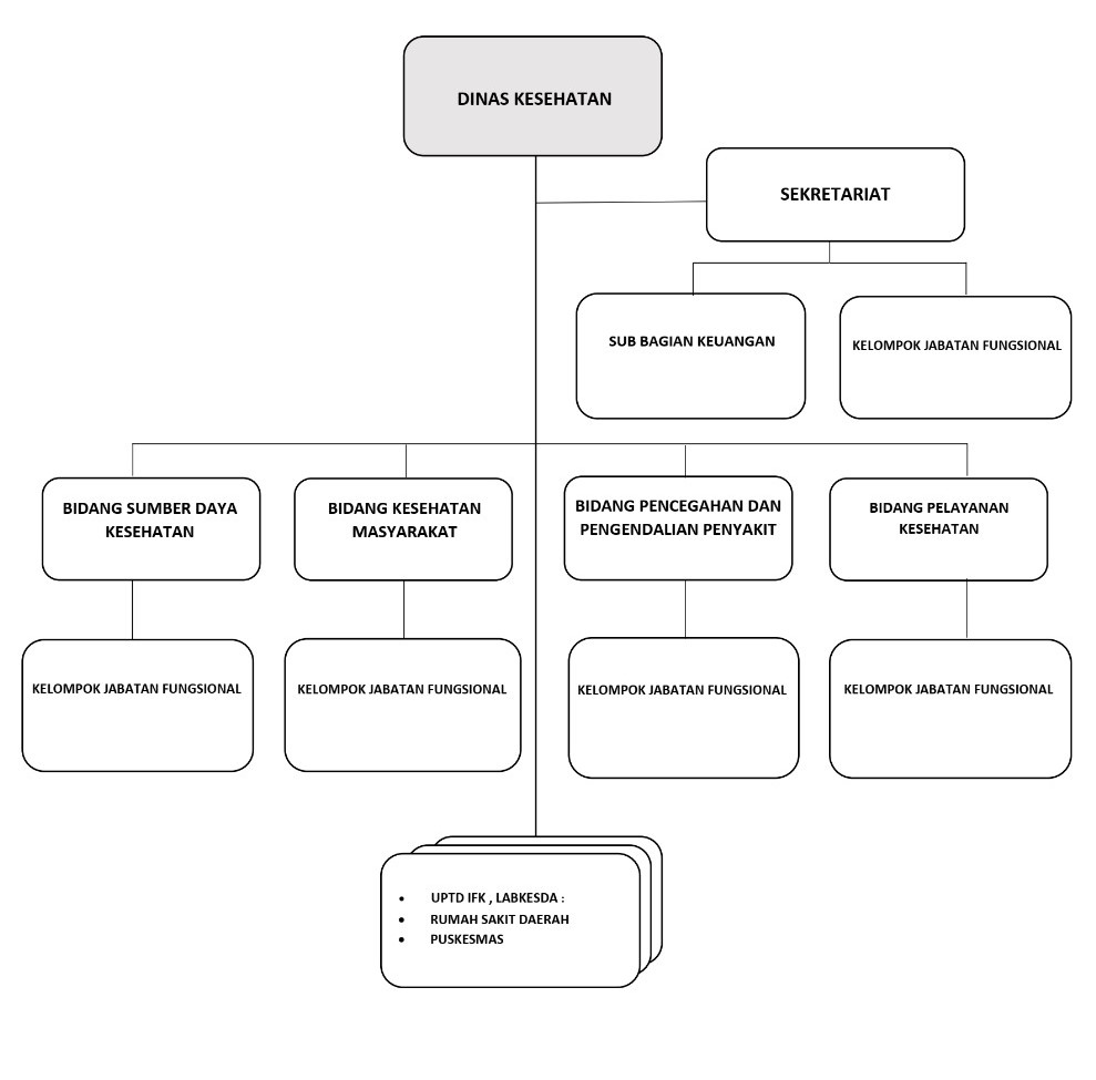
Struktur Organisasi

Struktur Organisasi Dinas Pemerintah

Kepala Dinas Kesehatan dari Masa ke Masa

Foto

dr. Billy Daniel Messakh, Sp.B

2026 - Sekarang
Foto

Nanik Sukristina S.KM, M.Kes

2021 - 2026
Foto

drg. Febria Rachmanita, MA

2013 - 2021
Foto

dr. Esty Martiana Rachmio

2005 - 2013
Foto

dr. H. Prajitna Rahardja

2001 - 2005
Foto

dr. H. Muchlas Udin, MM

2001 - 2001
Foto

dr. H. Widiharto, M.Ph

1991 - 1996
Foto

dr. Sudaryo

1978 - 1991
Foto

dr. Rochyat Sutarmo S.KM

1965 - 1978